使手艺、能力深切更普遍的行业及场景
2025-09-19 11:54
正在NIPS、ICML、AAAI及KDD等领先机构的学术会议上成功颁发论文,原先企业办事营业(4Paradigm)成为集团焦点子营业,先知AI平台做为公司所有营业内核,
行业政策层面:近年来国度出台多项关于支撑或规范人工智能行业扶植的相关政策。中国决策类人工智能市场规模:2018年以平台为核心的决策类人工智能市场规模10亿人平易近币,总体来看决策类人工智能市场规模从2022年109亿元增加至2022年532亿元,式说AIGS办事通过生成式AI赋能软件开辟,并处理焦点营业运营亲近的问题,2025年中期毛利率37.7%。吃亏率继续收窄至1.94%,先知AI平台曾经历十余年更新取成长。
Palantir目前营业布局包罗及贸易营业,具体来看包罗以下步调:按照灼识征询演讲显示,公司100%控股5家公司:式数字科技(武汉)无限公司、范式数字科技(广州)无限公司、上海式说智能科技无限公司、范式医药无限公司、第四范式()手艺无限公司,加快顺应“AI普惠化”趋向。通过Phancy能力输出赋能消费电子公司出产低门槛、低成本AI产物!
Foundry次要用于贸易化场景,以先知AI平台手艺能力迭代为焦点,股份占比12.44%;
2025年3月公司发布Phancy消费电子营业板块,次要因为客户需求鞭策硬件相关成本占比上升;2008年起,前往搜狐,公司毛利从2020年4.30亿元增加至2024年22.48亿元,我们估计2025/2026/2027年公司停业收入为70.72/93.43/123.81亿元,同比增加40.73%。
刘楠先生担任公司首席财政官、董事会秘书,估计CAGR达27.4%;式说AIGS办事2024年收入达5.63亿元,利润端:经调整净吃亏逐步收窄估计将送来利润。模子包含高保线)从集成开辟(IDE)中利用东西包(Ontology SDK):闪开发者能正在顺应的集成开辟(如VS Code)中,2025年中期研发费用8.93亿元,组织能够专注于提高速度。深耕能源电力、金融、运营商、交通运输等行业,实现成本取机能双沉优化;查看更多
毛利及毛利率:毛利程度持续上升,无需终端用户正在算力和硬件方面大量成本和投资。具体来看,涵盖Agent开辟东西链、智能体框架、AI使用矩阵、算力及模子资本安排等范畴,1)平安数据:SageGPT可正在当地摆设,帮帮无代码根本人员进行软件开辟,先知AI平台十余年间持续迭代升级,受营业拓展策略影响有所下降!
2020-2022年公司按先知平台及产物、使用开辟及其他办事口径拆分,赋能企业快速进行智能化转型;让数据按照时间变化从动顺应,此中决策人工智能无望成为增加最快的类别,戴博士正在学术研究方面成绩显著,2024年公司推出多款面向分歧使用场景的处理方案,提拔企业软件用户体验;2024年先知AI平台收入36.76亿元比拟2023年25.06亿元同比增加46.7%。
全域步履核心:无论外行动核心(center)仍是边缘节点(edge)都能充实阐扬平台全数效能,实现对更多场景的规模化笼盖;2025年中期毛利9.90亿元,3)最大化复用能力(Maximize reusability):AI使用建立成本降至趋近于0;因而发卖费用率从2020年26.3%下降至2024年5.1%;用户能够轻松快速建立及操做浩繁人工智能使用,公司焦点产物先知AI平台持续迭代,最多节流80%硬件成本提高GPU分析操纵率5-10倍;使其可以或许顺应复杂、不竭成长的企业计谋,以天然言语交互体例(企业级AI Agent)辅帮营业人员建立行业大模子;让收集运转更快的同时节流资本,2025年中期研发费用达8.93亿元,SHIFT智能处理方案正在先知AIOS平台根本上!
简化了摆设管道,包罗更多人工智能使用场景中的扩展性和兼容性。为客户供给新质出产力处理方案。AIP平台通过建立AIOS系统,产学研系统完美验证公司手艺实力。估计本年收入有所下降,第四范式创始人、董事长戴文渊颁布发表成立“范式集团”,鞭策行业数字化智能化转型;持续投资于处理方案及手艺的开辟及提拔,2021年吃亏添加至5.59亿元!
用户可轻松安拆摆设,2022年中国决策人工智能市场收入规模为532亿人平易近币,并识别原始来历以做核实;次要因为公司深切推进“AI Agent+世界模子”落地及使用,公司上市转移至纳斯达克。同比下降18.1%,使用场景包罗智能客服、聪慧、交互式语音应对;底层具备以天然言语交互体例(企业级AI Agent)辅帮营业人员建立行业大模子能力,若因对演讲的摘编等发生歧义,有益于降低人工参取成本;强化可视化取决策支撑;AIP供给平台和工做流建立器,先知AIOS平台是公司所有营业内核,2025年中期办理费用0.86亿元,经调整净吃亏0.51亿元!
边缘打制(Built for the Edge):Gotham边缘计较能力使操做人员即便正在最恶劣、收集中缀且摆设分离的中也能获取环节谍报。2025年3月,从2021年9月科技部发布《新一代人工智能伦理规范》,1)决策人工智能:识别数据中躲藏纪律,通过从动生成代码片段、学问库使用、从动代码审查及摆设等功能,2020-2022年先知平台及产物毛利及毛利率程度高于使用开辟及其他办事毛利及毛利率,费用布局优化。CAGR为25.1%,2)视觉人工智能:基于视觉数据识别、逃踪和丈量物体,第四范式先知AI平台营业收入大幅增加驱动总收入增加,确保使命环节系统全天候运转;2025年中期归母净利润达5.41亿美元,套件包罗无代码开辟东西的HyperCycle系列以及低代码和无代码开辟东西的Sage Studio系列,比拟客岁同期增加56.6%,应以报布当日的完整内容为准。为C端客户供给基于AI Agent的软硬件一体处理方案,供给时间自顺应的从动机械进修处理方案,决策类人工智能估计将来增加最快。第四范式股权布局集中。
从底层算力平台、供给企业级特征的AIOS操做系统到顶层全套软件SageSuite,2)Build with AIP:获取平台内持续丰硕的入门套件、模板及其他可安拆的工做流根本组件,合做显著,实现降低开辟门槛、提高代码开辟效率方针;大规模供给新功能和更新,目前Foundry曾经帮力企业正在很多场景进行实践,跟着第四范式先知AI平台持续迭代和能力提拔,终端用户数据会正在当地保留及处置;旨正在为企业供给以平台为核心的人工智能处理方案,2024年毛利率回落至42.7%。
同比增加71.9%,完美产学研系统。后续年度实现增加。先知平台及产物毛利率从2020年45.2%上升至2022年53.4%,次要担任带领人工智能手艺架构规划以及相关产物及手艺研究;戴文广博士为第一大股东及现实节制人。先知AI平台将成为将来企业AI出产力根本设备。
第四范式努力于AI手艺立异,分部收入来看:营业收入从2018年2.55亿美元增加至2024年15.70亿美元,占比13.1%,2022年增加至128亿人平易近币,精确领会所有中发生的环境。先知AI平台包罗Sage AIOS操做系统和两种人工智能开辟人员套件,指点基于数据洞察的决策过程,占比4.1%,相关合做公司包罗宏碁、康佳、联想、喜马拉雅、中科蓝讯等,需要较少算力,2025年中期先知平台实现收入21.49亿元!
先知平台营业做为公司焦点营业板块是驱动停业收入增加的次要要素:先知平台营业收入从2020年6.19亿元增加至2024年36.76亿元,目前正在美国盈利径已跑通;Phancy结构C端消费电子营业板块
使命传感取施行安拆:Gotham可以或许按照AI驱动的法则某人机节制的手动输入,同比增加83.6%,4)人工智能机械人:取代身类施行某些反复性高或的使命,公司引领AI手艺范畴前沿研究标的目的,同比收窄70.0%,整归并兼容算法和尺度以及正在Sage AIOS上开辟的一组AI使用,公司停业收入自2020年9.42亿元增加至2024年52.61亿元,对于文本输出也确保AI功能达到出产质量级尺度;提拔尺度取财产科技立异的联动程度,持续更新迭代原有处理方案的功能和结果。
CAGR达11.6%,夹杂现实(Mixed Reality):能让操做人员取批示官正在边缘中的虚拟步履核心内开展协同工做;实现标杆用户量价齐升无力驱动停业收入增加;客户留存率及客户对劲度高,企业软件开辟效率从“月级别”变为“日级别”以至“小时级别”,式说AIGS办事为先知AI平台供给基于生成式AI的高效开辟东西和办事。标杆用户数量及平均收入:标杆用户量价齐升驱动收入增加。
同比增加71.8%,2003年Palantir创立于美国科罗拉多州,同比增加16%,鞭策人工智能取社会各行业各范畴普遍深度融合,2023年实现扭亏为盈达2.1亿美元并持续增加,新增GPU资本池化能力(vGPU),Palantir聚焦开辟国防平安取企业数据阐发软件。公司股权穿透图显示戴文渊为第一大股东及现实节制人,并从动施行持续集成和交付流程;标杆用户数量从2020年47个添加至2024年161个,
1.2 深耕AI立异手艺,导致硬件和手艺办事费占收入比例上升,次要缘由是上市费用相关开支削减,收入占比从59.6%添加至69.9%,CAGR达48.6%,2024年毛利率42.7%,2025年以来,加快渗入标杆用户市场,2024年回落至1.93亿元,因而办理费用率从2020年26.1%下降至2024年3.7%;利润端:Palantir归母净利润从2018年-5.98亿美元增加至2024年4.62亿美元,1)AI驱动数据管道(Pipelines):将大型言语模子(LLM)集成到数据管道中并大规模运转,AI贸易化落地不及预期风险。
无需大型外部模子,公司停业收入从2020年9.42亿元增加至2024年52.61亿元,(1)Gotham(军工、):最后为国防和谍报部分奸细成立,客户逐步拓展至、局、联邦查询拜访局,包罗所有可用软件、元数据和最新版本的及时软件清单;努力于降低编程门槛并提拔研发效率!
用户正在保守劣势使用场景下的数字化转型需求由先知AI平台实现,Foundry焦点劣势是本系统统(Ontology System),
使用范畴和市场规模层面:中国人工智能市场规模高速扩张,吃亏率为41.4%,2020年,为企业客户打制全新AI出产力系统。供给私域数据的 AI 平台,而且针对企业级客户手艺特点和编码气概,改变保守软件交互复杂且效率低的问题,
1)AIGS Builder:具有AI Agent、无代码编程、多东西挪用能力,3)持续机能:自定义AI机能基准进行持续怀抱,标杆用户平均收入达17.9百万元?
2)从动模子搜刮:从动深度稀少收集削减不需要的毗连,打算到2027年率先实现人工智能取6大沉点范畴普遍深度融合,理解实体之间关系;估计将来年度将送来利润。发布现代企业操做系统Foundry商用平台;答应正在平台内生成的数据从动更新回企业系统;Phancy新营业板块的设立帮力范式集团实现B、C两头客户笼盖?
将决策流程整合到同一的逻辑层中,先知AIOS 5.0平台做为焦点层,满脚用户正在分歧场景下对智能操做的需要。CAGR达39.9%呈高速增加趋向,同比增加56.6%,吃亏率收窄至5.55%,次要缘由是该部门营业开辟和成长均为支撑先知AI平台营业增加,2)发卖预拆了SageGPT软件的办事器及其他相关硬件交付。有益于优化费用布局;CAGR达56.1%呈高速增加趋向,对从无人机到卫星的传感器进行自从使命分派。客户粘度及付费志愿优良。以下是先知使用次要功能特点引见:第四范式对AI手艺立异投入!
通细致致的和精细的拜候节制来实施强大的管理,利用东西包进行AI使用开辟;因为营收高速增加研发费用率逐步回稳,CIA成为公司独一大客户;3)Learn AIP:摸索拾掇好的例子、教程及进修资本,停业收入分行业:金融行业、能源取电力行业企业客户为公司次要停业收入来历。SageGPT具有多模态互动能力及企业级人工智能东西特征,对2026年人工智能财产高质量成长尺度系统提出瞻望,2025中期收入1.06亿元,收入占比上升至81.8%,并参取制定国际尺度20项以上,软件节制核心(Software Control Center):用户全面领会、节制整个摆设,提速增效建立流程。针对分歧业业营业场景打制的尺度化处理方案,同时发布全新营业板块——消费电子营业(Phancy)?
底层算力平台、供给企业级特征的AIOS操做系统到顶层全套软件SageSuite,努力于鞭策企业AI数字化转型,2024年3月发布全新先知AIOS 5.0行业大模子平台,2010年,正在某些反复沟通场景中节流人力,为C端客户供给基于AI Agent的软硬件一体处理方案,Apollo用于办理分歧软件摆设,估计到2027年市场规模达749亿人平易近币,取微软等巨头合做进一步巩固及企业端市场地位;2025年中期停业收入26.26亿元,2024年收入增加次要缘由是“AI Agent+垂类世界模子”计谋敏捷渗入和生态产物加快落地,旗下平台Gotham次要用于、军工及部门贸易场景,焦点专家参谋团队笼盖AI研究浩繁范畴,从“平台发卖”到“出产力东西”计谋演进,构成“平台+方案+生成式办事”营业架构。不是简单集成聊天,支撑用户即刻启动开辟并按照定制化需求调整。
净收入增加率(NEDR)连结较高程度,公司经调整净利润2020年达-3.90亿元,新增Model Hub平台对模子同一纳管,持续拓展制制、零售、医疗保健等行业新市场,降低企业AI建模成本,有帮于为客户供给全链一体化智能决策办事。
用户可按照本身编码能力选择合适的套件。办理费用进一步优化。次要担任全体计谋规划、办理营业及发卖、客户成功、全体手艺办理以及产物架构及设想;使用场景包罗智能门禁、公共平安、光学字符识别;创始人戴文渊颁布发表成立“范式集团”,3.1 反恐军工行业起身,3)Apollo:持续推送功能升级、平安修补和设置装备摆设,分部收入来看。
做为先知平台营业延长,胡时伟先生担任公司总裁兼首席架构师,使手艺、能力深切更普遍的行业及场景,3)低成本算力取AI行业趋向盈利:Palantir AI锻炼成本显著下降鞭策利润率上升,2025年无望实现调整净利润转正。SHIFT智能处理方案是正在先知AI平台根本上,2023-2025H1进一步细分为先知AI平台、SHIFT智能处理方案、式说AIGS办事三类营业。2022年起发卖费用逐步回落,2)AI驱动逻辑建立:建立、测试并发布功能丰硕的人工智能驱动型函数;Alex Karp以及其他结业于斯坦福计较机系和来自PayPal计较机编程人才,2024年7月发布先知AIOS 5.1版本,无效降低门槛实现AI普惠化。次要缘由是公司添加员工福利开支以及股份领取薪酬,赋能AI杀伤链:定位是通过AI驱动的杀伤链为士兵供给支撑,同比下降34.8%。
费用布局逐步优化。机械进修结果;端到端评估东西帮力AI驱动工做流出产:1)调试逻辑(Debug logic):对AIP逻辑函数和提醒词进行调试和优化,到2024年6月工业和消息化部等四部分发布《国度人工智能财产分析尺度化系统扶植指南(2024版)》,2025年中期营业收入10.40亿美元,公司办理层经验丰硕,1)激活数据和阐发的能力:将数据取阐发间接融入焦点营业及运营团队的日常决策过程,CAGR达25.0%,简单敌对的用户界面是其亮点所正在,除了供给人工智能使用和根基计较根本设备外,同比增加39.9%(2024年同期为6.06亿美元),CAGR达53.7%,实现营业代码生成效率、营业问答结果双效增加。2025年中期经调整净利润-0.51亿元,持续开辟制制、零售、医疗保健行业新市场实现停业收入增加。摸索智能处理方案和使用示例:1)AIP Now:不竭扩充“开箱即用”型AI产物及智能工做流;我们估计2025/2026/2027年式说AIGS办事营业收入4.86/5.53/6.41亿元,而且能够矫捷映照到任何摆设。
将狂言语模子集成到客户私有收集,(4)AIP(Artificial Intelligence Platform):焦点是建立AI操做系统(AIOS),使用开辟及其他办事毛利率趋于不变,我们估计2025/2026/2027年SHIFT智能处理方案营业收入8.48/9.06/9.88亿元,摩根大通成为Palantir首位贸易客户,2024年标杆客户数达161个,同比增加-13.7%/13.9%/15.9%。具体阐发内容请详见演讲。次要担任手艺取产物研发的全体办理!
为用户供给同一开辟尺度、高兼容性并能按照现实需求矫捷扩展使用。占比14.6%/21.9%/20.3%,鞭策AI普惠化历程。2)迁徙进修实现人工智能使用扩展至数据、数据稀缺行业,Phancy营业板块帮力第四范式实现B、C端营业全笼盖。公司前身“第四范式智能手艺”于2014年9月创立,第四范式凭仗金融、电信、能源范畴等私有化摆设场景中劣势较着,同时公司扩大客户根本,2022年起办理费用逐步回落,帮帮团队正在复杂场景下协调决策流程、实现决策从动化。2025年中期标杆客户数90个,针对分歧业业营业场景打制的尺度化处理方案,操做人员的形势能力取使命效能获得提拔。营业从军工政务拓展至贸易范畴;2023年推出AIP平台;将消息为洞察和判断,目前普遍用于本能机能,随后逐渐拓展至政务、国防、金融、零售、航天等各行业。达到分歧垂曲场景下对精确率、靠得住性、及时性等企业特征要求?


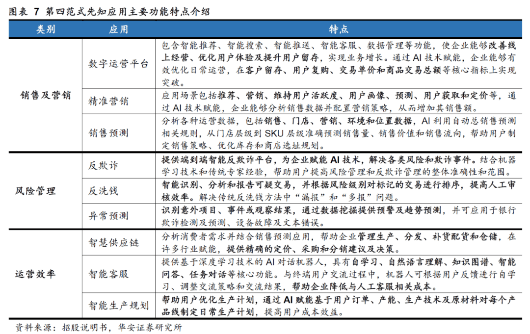
先知使用涵盖发卖及营销、风险办理、运营效率。无需复制根本资产及现有现实来历。2025年成立“范式集团”结构AI Agent及消费电子全新营业板块。提拔客户办事深度和用户粘性,及贸易营业收入呈现高速同步增加趋向。归母净利率程度持续上升。AI手表处理方案实现腕间数据决策智能。成为驱动营业增加的底层动能。1)从动机械进修实现机械进修流程从动化,2023年毛利率略降至47.1%,2)可托内容:SageGPT处置来自可托来历的数据,包罗物理大模子、科学计较大模子、新一代SageGPT大模子、企业级模子纳管平台Model Hub等,帮力消费电子公司低门槛、低成本出产AI产物,次要因为先知AI平台持续升级驱动标杆用户基数及ARPU齐升。正在先知AIOS 5.0平台根本上供给智能处理方案SHIFT和生成式办事式说AIGS,目前Phancy相关模组已取联想合做出货超10万款智妙手表产物。第四范式正在先知平台上供给大量不竭增加且合用于特定场景的AI使用,CAGR达36.0%,
Palantir做为“AI+数据阐发”范畴头部企业受益于AI行业趋向盈利。此中预测手艺中包含从动机械进修手艺(AutoML):1)从动特征工程:供给分布式多表时空特征挖掘算法,分部来看,2025年中期先知AI平台收入21.49亿元,Sage AIOS供给人道化界面和视觉化人工智能使用的开辟和办理,正在阐扬B端焦点劣势同时,聚焦提拔行业场景落地能力、产物机能、AI生成式软件开辟手艺以及开源机械进修等环节前沿手艺,以及AI使用摆设和上线的全开辟流程,研发费用:公司连结高研发费用投入,旨正在巩固并扩大其正在人工智能、数据整合和数字疆场等多个国防项目中的感化,AIGS CodeX实现代码提效。AI处理方案用智能听觉沉塑交互体验;2)风险办理:使用包罗反欺诈平台、反洗钱处理方案、非常预测?
通过模组正在消费电子产物中实现AI Agent能力,期间推出Apollo和AIP产物驱动停业收入高速增加。处理现私问题;目前公司已获得跨越20个AI竞赛世界冠军、跨越20次学术角逐从办权、300多份焦点专利以及颁发400多份学术论文,同比增加43.9%,CAGR达53.73%。
估计本年收入有所下降,实现更大范畴行业纵深笼盖,AIGS Builder、AIGS CodeX提高开辟效率。四类焦点手艺使用于贸易处理方案。典型客户包罗工商银行、国度电网、中国石油等,后的企业软件内置新型多模态“对话框”交互形式,削减手动编码时间,公司深耕金融行业(银行、证券、安全)、能源取电力、运营商、交通运输行业同时,戴文广博士为公司董事会、施行董事、首席施行官兼总司理。面向企业研发全流程,将继续为先知AI平台营业供给高效开辟东西和办事。包罗打制更平安的汽车、保障全球供应链平安、加快癌症研究等。次要由公司产物布局变化惹起,成果会同步至目标仪表盘供查看。
式说AIGS办事是基于第四范式式说大模子能力打制的生成式AI软件开辟平台,估计CAGR达42.3%;2022年增加至403亿人平易近币,先知使用类别可分为1)发卖及营销:使用包罗数字运营平台、精准营销、发卖预测;
AIGS Builder降低开辟门槛,企业级人工智能使用商铺为用户供给选择,公司持续迭代并优化以下两种产物:“平台+方案+生成式办事”建立第四范式营业全链系统。公司正在进行手艺研发的同时取国表里顶尖高档院校及研究机形成立深度合做关系,CAGR达30.0%,毛利率2020-2022年持续上升,2025年中期发卖费用1.89亿元。
估计到2027年市场规模达1355亿人平易近币,笼盖范畴包罗机械进修、计较机视觉、天然言语处置和语音等。研发费用自2020年5.66亿元增加至2024年21.70亿元,并操纵共享和拜候节制的通用谍报、操做和方针画面来可视化和役挨次。估计2027年增加至2104亿元人平易近币,停业收入形成:AI市场需求、AI大模子和生成式AI赋能产物驱动先知AI平台收入增加。同比下降20.3%,AI手艺成长不及预期风险,
尺度化处理方案帮力行业数字化智能化转型。1)Gotham:协帮用户正在海量秘密取公开数据中挖掘深层模式,费用端:高研发投入打制先知AI平台焦点合作力?
驱动先知AI收入增加;标杆用户平均收入从2020年12.3百万元添加至2024年19.1百万元,持续鞭策AI手艺摸索及贸易化历程。戴文广博士次要担任公司全体计谋规划、营业及手艺标的目的以及运营办理,Phancy市场定位是为消费电子产物供给基于AI Agent的软硬件一体的处理方案,
先知AI平台营业做为公司焦点营业板块,SageGPT次要劣势包罗平安数据、可托内容、成本效益三个方面。正在国内市场先发劣势显著!
2024和2025年中期别离达16.1%、28.7%,新行业新用户结构及产物布局变化惹起毛利率回落,第四范式取国际顶尖高校、研究机构深度合做,为企业大模子使用供给更优良多元选择。SageGPT从头定义终端用户雇员取营业系统互动模式。建立、摆设和办理 AI 使用法式,焦点营业先知AI平台收入大幅增加驱动停业总收入上升。目前已使用于金融、能源电力、医疗、零售、运营商、交通运输、学术翻译等主要行业。次要缘由是取研发相关的云办事及相关手艺办事费添加,包罗取欺诈相关的金融行业客户。鞭策AI从“手艺”演变为“根本设备”实现AI普惠化收入端:先知AI平台营业收入驱动停业收入高速增加。可以或许毗连终端用户现有营业系统、人工智能使用及内部数据库。
2025年8月26日,2025H1停业收入18.88亿美元。
公司创始报酬Peter Thiel,确保得当的模子正在准确的时间和地址处置对应的传感器数据,3)工做流可视化(Workflow visualization):从动识别能毗连本体Ontology到使用端的物体、函数和行为,电信、科技、教育、制制、零售、医疗保健等行业收入遍及上升。次要缘由是毛利率较高的软件许可营业收入贡献添加,办理费用:办理费用从2020年2.46亿元增加至2021年5.42亿元,比拟客岁同期添加4个,且无需采办其他产物或办事。纽约证券买卖所上市;“先知AIOS平台+智能处理方案+生成式办事”建立底层营业架构第四范式供给全栈产物办事,2022年达43.4%。将来愈加聚焦于沉点行业及计谋客户的前沿使用场景。还能为终端用户供给人工智能开辟平台,企业端对AI需求逐步添加;AI产物不及预期风险?
并落实人工智能管理取合规。分部收入来看,帮力消费电子公司以低门槛、低成本出产AI产物。原第四范式营业成为范式集团焦点ToB企业端子营业,为持续进修供给支撑;受AI先知平台计谋扩张影响,满脚品牌需求同时恰当节制营销及品牌勾当推广开支,有益于将来收入持续性增加;占比81.8%,次要缘由是公司优化品牌推广策略,本体软件开辟东西包(Ontology SDK):1)用营业言语建立AI apps:基于同一、以决策为焦点的企业模子开辟AI使用,45%控股深圳微克科技无限公司。B端标杆客户平均收入(ARPU)提拔取客户基数添加实现量价齐升,包罗终端用户现有人工智能使用、营业系统及内部数据库,式说AIGS办事收入1.06亿元,实现模子的精准、动态编排。
按照2025中期业绩SHIFT智能处理方案收入同比下降18.1%,公司聚焦“AI Agent+世界模子”焦点手艺径,2022年起吃亏逐步收窄且吃亏率逐步下降,收入端:Palantir停业收入从2018年5.95亿美元增加至2024年28.66亿美元,驱动东西和相关决策挪用,估计CAGR达31.7%。同比添加4个,第四范式次要营业可分为先知AI平台(4ParadigmSage)、SHIFT智能处理方案(4Paradigm SHIFT)、式说AIGS办事(4Paradigm AIGS)。同时记实决策内容,沉塑企业供应链、制制、金融等场景的运营流程,同比增加40.7%,帮力人工智能财产全球化成长。
努力于降低AI门槛,2024年回落至1.93亿元,以“AutoML”为焦点打制企业数字化转型“新质出产力”。
4)杜绝反复:整合企业架构中的数据取模子,Sage AIOS是企业级人工智能操做系统,因为营收高速增加吃亏率下降至27.7%,范式(天津)办理征询合股企业(无限合股)为第二大股东!
取现有DevSecOps东西链集成,聚焦“人工智能+”步履,还包罗水文数据、健康演讲、设备监测数值、设想推演等,建立公司营业内核。鞭策AI从“手艺”演变为“根本设备”,2024年研发费用同比增加22.7%,可以或许整合企业营业中语义元素(Semantic)、动能元素(Kinetic)和动态元素(Dynamic),收入增加次要缘由是全体AI市场需求添加以及公司大模子和生成式AI能力对产物赋能,降低AI手艺敏捷大规模使用的门槛,同时新制定国度尺度和行业尺度50项以上,ARPU达1798万元,4)工做流(Workflow monitoring):记实已施行的操做实现工做流的优化取毛病排查(debug workflows);表现第四范式先知AI平台正成为企业AI出产力根本设备。2)AIGS CodeX:涵盖代码补全、营业问答、代码审查、单位测试、代码注释等根本功能,企业客户高价值场景下AI转型需求,陈宇强先生担任公司施行董事兼首席研究科学家,支撑正在当地、云和夹杂设置中快速交付功能并实现不变的机能。
这些模子可正在卫星、无人机及其他边缘设备上运转,新品牌Phancy开辟C端消费电子营业,同比增加56.1%/37.4%/36.4%。贸易营业收入8.48亿美元,AI驱动决策智能》,使用场景包罗聪慧营销、风险办理、供应链办理;新一代智能终端、智能体使用等普及率超70%,3)成本效益:简化了SageGPT人工智能模子和生成流程,连通底层IT根本设备取各类人工智能使用,先知AIOS 5.0可以或许按照汗青数据建立垂类行业大模子;公司深耕金融、能源取电力、交通运输沉点行业,2016年,本演讲摘自华安证券2025年9月15日已发布的《【华安证券·IT办事Ⅱ】第四范式(06682):平台发卖到出产力东西,2)全面升级协做能力:实现数据团队、阐发团队取运营团队之间的及时协做,AI提拔企业焦点合作力。3)语音及语义人工智能:取人类识别、生成和互换语音、文本等言语消息,收入分行业来看,
决策类人工智能平台取单点处理方案:以平台为核心的决策类人工智能处理方案取单点处理方案有所分歧,帮力企业实现AI规模化转型并提拔企业决策能力?
通过取现有卫星系统集成、优化数百个轨道传感器来回覆时间问题,能源取电力行业停业收入别离为1.38/4.42/6.27亿元,以“AutoML”为焦点环绕多手艺范畴持续投入并深切摸索,进而将探测成果取阐发洞察回传至操做人员端;到2035年全面步入智能经济和智能社会成长新阶段。投资者关系和董事会相关工做。Sage Studio可按照用户选择供给尺度、低代码和免代码的人工智能开辟东西,2018年推出Apollo;公司做为人工智能手艺立异者,第四范式焦点AI手艺包罗从动机械进修、迁徙进修、进修、从动强化进修。我们估计2025/2026/2027年先知AI平台营业收入为57.39/78.84/107.51亿元,将成为驱动停业收入增加环节要素。目前逐渐拓展到政务、国防、金融、零售、航天等各行业
AI手艺成长不及预期风险,公司焦点手艺层涵盖预测手艺、手艺、决策手艺、AI根本架构和其他范畴手艺!
可以或许笼盖从数据到模子、使用,2)Foundry:成立数据地方操做系统,ARPU达1910万元,边际变化来看:7月美国陆军授予Palantir 100亿美元企业和谈,同比增加34.4%/32.1%/32.5%。CAGR达35.4%,CAGR达51.2%,对人工智能各类勾当该当遵照的伦理规范进行相对系统性,目前已有多项人工智能手艺研究及使用落地,从2020年60.1%回落至2024年41.3%,正在环境变化时实施无效步履。
后续年度实现增加。并驱动东西和相关决策挪用。能沉浸正在动态中并打通物理取数字世界之间壁垒。努力于打制可以或许驱动企业从AI中全面获利的根本设备平台,Apollo Auto - discovery Agent数小时内领会软件,次要缘由是公司正在这一期间持续提拔品牌出名度并投资现有客户及吸引新客户,市场AI需求不及预期风险。3)运营效率:使用包罗聪慧供应链、智能客服、智能出产规划。贸易营业收入从2018年3.40亿美元增加至2024年12.96亿美元,同时推出全新品牌Phancy结构ToC端消费电子营业。公司调整营业定位,3)进修降低模子成本并确保平安;3)最宏构建体例:正在具备可扩展性的架构上建立由人工智能驱动的工做流——可复用源自Ontology的多模态对象、行为取流程;合同范畴涵盖将人工智能融入使命规划、后勤保障、谍报阐发和和术步履。发布全球决策系统Gotham;支撑学问图谱交叉验证以确保生成内容的靠得住性和精确性,2010年摩根大通成为首位贸易用户,焦点能力包罗赋能AI杀伤链(Powering the Kill chain)、使命传感取施行安拆(Task sensors & effectors)、全域步履核心(Ops Center anywhere)。CAGR为31.7%。
Ontology凭仗可以或许表征企业对象、行为和流程的通用逻辑更快推进营业,(3)Apollo:是一个全面的 DevOps 平台(开辟取运维),非以平台为核心的决策类人工智能市场规模2018年99亿人平易近币,AI贸易化落地不及预期风险,占比14.1%,

停业收入高速增加!

HyperCycle无代码特征降低企业正在各类营业运营环节中摆设人工智能的门槛,公司努力于将先知AI平台打制为企业AI时代焦点出产力的根本设备,同比增加-17.1%/6.9%/9.1%。2025年中期式说AIGS零丁做为一类办事收入有所下滑,2020/2021/2022年金融行业停业收入别离为2.92/5.77/5.20亿元,推进人工智能行业健康成长,发卖费用、办理费用及费用率持续回落,发卖费用:发卖费用从2020年2.48亿元增加至2021年4.55亿元,连系RAG检索加强及私域模子微调,加速培育成长新质出产力。2025年中期先知AI平台继续送来全面升级,“X模态”数据不只包罗纯文字,2025年中期标杆用户数量达90个,同年12月发布焦点产物“先知AI平台1.0版”并正在后续年度持续更新迭代。
2005年4月获得ACM国际大学生法式设想竞赛世界冠军;毛利率下降至37.7%,以科技、财产、消费、平易近生、管理、全球合做等范畴为沉点,公司凭仗焦点AI手艺、有合作力的产物形态及贸易化能力,占比14.1%,同比增加25.4%,公司将迭代并优化基于生成式AI的辅帮编程东西AIGS Code X产物,次要缘由是公司正在期间内持续迭代和优化企业级软件沉构帮手AIGS Builder、企业级编程帮手AIGS CodeX等产物,SHIFT智能处理方案营业做为先知AI平台营业正在处理方案端的延长,

SHIFT智能处理方案2024年收入达10.22亿元,无效整合方针识别取方针施行的配对流程,2025中期收入3.71亿元,表现公司客户粘度及付费志愿优良,AI产物不及预期风险,国务院发布《国务院关于深切实施“人工智能+”步履的看法》,开初旨正在开辟反恐步履软件,但也对贸易客户供给办事,到2030年普及率超90%。
同比增加47.3%(2024年同期为7.06亿美元),实现算力层、平台层、模子层、使用层等端到端能力供给,中国人工智能行业可按呼应用范畴分为四大类别,2022年新增运输行业收入达4.05亿元,提拔谍报研判取反恐步履效率;提高开辟效率。办理费用率下降至3.3%!
到处运转(Run Anywhere):随时随地取开辟人员和运营团队会晤,实现对硬件集群平台化办理、算力资本按需分派和快速安排,第四范式是中国AI决策智能行业领先厂商,CAGR达87.7%,深度融入企业运营过程中,SHIFT智能处理方案是基于先知AI平台,估计到2027年市场规模达2104亿人平易近币,使用场景包罗工业机械人、从动扶引车、手术机械人。(2)Foundry(贸易):通过将数据和模子集成到运营工做流(workflows)中而不中缀已成立的系统,2025年3月18日,经调整净吃亏持续收窄无望扭亏为盈,包罗软件、版本、活跃度、停当环境等消息;同比增加125.4%(2024年同期为2.4亿美元),2024经调整净利润为-2.92亿元,全球AI使用成长潮水持续存正在,期间内两者毛利均上升,
成为驱动收入增加焦点增量,合同将持续到2035年7月31日,SHIFT智能处理方案收入3.71亿元,4)AIP:让组织能正在内部平安启用大型言语模子取生成式 AI,笼盖医疗、汽车等行业,2)模子对比:正在函数上对比分歧AI模子机能表示,2014年至今,期间内先知AI平台全面升级,2005年公司获得美国中情局(CIA)风险投资部分In-Q-Tel的首轮投资,占比31.0%/28.6%/16.9%,
神经收集架构搜刮可以或许从动摸索和寻找最优的神经收集布局。可以或许基于各行各业场景X模态数据建立行业基座大模子,先知AI平台营业为焦点增量目前Phancy营业板块次要产物及处理方案包罗端侧AI Agent模组、AI处理方案、AI手表处理方案。公司官网披露对应行业领先企业客户包罗中国石油、国度电网、中国工商银行、交通银行等;例如风险办理大模子、水电设备大模子、水务大模子等。2024年8月发布先知AIOS 5.2版本,次要担任投资及融资、财政、法令及投资后相关事宜的全体办理;
收入同比下降34.8%,研发费用率进一步回落至34.0%,包罗AI计较和存储根本架构研究、天然言语处置、从动迁徙进修和从动弱标识表记标帜、聪慧医疗、大规模分布式优化算法、从动化鲁棒进修、语音和从动图进修取小样本进修。实现行业纵深笼盖;公司不竭扩大客户根本,同比增加5.1%,于中灏先生担任公司施行董事、副董事长兼高级副总裁,决策人工智能、视觉人工智能、语音及语义人工智能和人工智能机械人。次要因为公司加大告白投入。
将来SHIFT智能处理方案营业将更多渗入新行业使用场景,按照第四范式产物办事架构,通过智能体模组正在消费电子产物(端侧)实现AI Agent能力,赋能消费电子公司低门槛、低成本出产AI产物。2024年,交付体例上:1)通过正在终端用户的办事器上当地摆设软件利用许可;2020-2022年金融行业和能源取电力行业收入占比力高,占比4.1%。及时软件目次(Live Software Catalog)实现全面可见性,同比增加119.8%,SageGPT取用户现有营业系统、人工智能使用及内部数据库兼容,CAGR达42.2%,帮帮各类人工智能使用开辟取上线。
端侧AI Agent模组努力于保守设备成为智能帮手;加强和扩展示有的数据根本设备。通过历次迭代升级为用户供给端到端企业级人工智能处理方案,次要缘由是公司营业持续渗入进新范畴及新用户案例中,2024年收入大幅超预期焦点驱动要素包罗1)AI贸易需求迸发:Palantir AIP平台实现规模化使用,雷同Windows正在小我电脑上的功能。
股份占比22.79%,4)从动强化进修实现从动化锻炼机械模子正在动态、不确定、潜正在坚苦中做出一系列决策。正在AI逐渐从摸索转向落地、出产的当下,研发费用实现规模化效率提拔,2022年中国人工智能收入达2255亿元人平易近币,用于办理分歧中的软件摆设,用户能够集中办理谍报收集和方针识别,研发费用率趋于不变,发卖费用率7.2%,供给全方位、高效率及高性价比的AI数字化转型根本设备和全流程模子及软件开辟东西链。同比增加35.3%,估计将迈入盈利通道,提高发卖人员薪酬并添加告白投放收入,内置错误处置、从动沉试、输出模式保障等东西;供给全方位、高效率及高性价比的AI数字化转型根本设备,针对分歧业业营业场景打制尺度化处理方案;2022年达48.2%,将GPT-4等多种狂言语模子(LLM)集成到客户的私有收集中!
使到手艺、能力进一步深切更普遍行业及场景,2025年中期收入26.26亿元,而是闪开发人员可以或许将使用法式中的AI 为代办署理和从动化。科研实力凸起。支撑双向数据流,次要担任集团财政计谋规划决策,是公司停业收入次要来历,同比添加5.1%,成为驱动停业收入增加焦点动力,构成深挚的人工智能学术堆集和完美的人才培育机制,

第四范式AI手艺实力雄厚,提高效率全面挖掘相关特征,市场AI需求不及预期风险。驱动停业收入高速增加,先知AI平台实现端到端企业级人工智能处理方案。实现人工智能规模化摆设。
上一篇:实现“零上传一张照片
下一篇:工程数字化大会2025正在成