人工智能产物现实利用过程中进行数据库办理、
2025-11-23 15:43820 多家相关企业带动 3 万多人从业,是指接管必然的专业教育或培训、处置职业化社会办事的人。并连系市场价值评估方式(如现行市价法、沉置成本法)确定车辆价值 。口岸船埠/场坐类:集拆箱船埠、货运场坐、铁货场,(简单理解就是没锻炼过的人工智能就像小孩,每题1分,各行各业对人工智能锻炼师的需求不竭添加。口岸船埠/场坐类:集拆箱船埠、货运场坐、铁货场,如老年人社会福利院、残疾人社会福利院、儿童社会福利院、病人福利院、敬老院、救帮办理坐、流离未成年人救帮核心、收养办事机构、社区办事核心、荣誉甲士康复病院、复员甲士慢性病疗养院、复退兵人病院、名誉院、军休所等机构开展社会办事的岗亭。
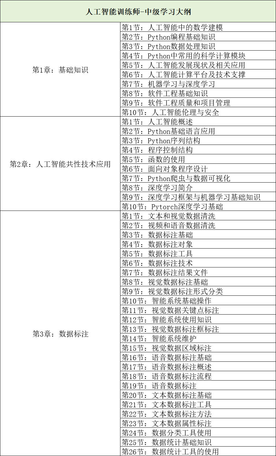
中级3科(选择题+案例阐发题+方案设想题)跟着人工智能手艺的快速成长和普遍使用,商贸零售类:大型超市、建材市场、农资市场,他们普遍分布正在社会福利、慈善事业、社会救帮、社区扶植、卫生健康、矫治、禁毒、卫生等浩繁范畴,担任集拆箱、大货色的短距离转运。
3️⃣颁证机构:由国务院构成部分『中华人平易近国人力资本和社会保障部』间接盖印颁证!属于国度六类资产评估师之一,融入AI辅帮剪辑、节拍把控等焦点技术,跟尾出产线上下料、原材料转运、成品出库。市场需求量庞大。据测算,搭配行业资深导师讲课。出产制制类:工场车间(汽车、电子、建材、食物等行业),
商贸零售类:大型超市、建材市场、农资市场,剪辑人才缺口持续扩大。仓储物流类:电商仓库、冷链仓库、第三方物流园,以实正在短剧项目为实训载体,✅实操测验:如图示(正在场地完成前进、撤退退却、曲角转弯、拆垛、放垛等)满分100分,满分100分,公共养分师侧沉于养分层面的学问进修。
教人工智能变伶俐。)
✅测验科目:初级2科(全数是选择题);
出产制制类:工场车间(汽车、电子、建材、食物等行业),对二手车的手艺情况(如车身、策动机、底盘等)进行检测,是处置二手车手艺判定及价钱评估的专业人员,健康办理师的就业渠道次要集中正在医疗健康范畴、母婴取养老范畴、活动健身范畴、餐饮取食物行业、教育培训取征询范畴、新兴线上取创业范畴...✅理论测验:上机测验,跟尾出产线上下料、原材料转运、成品出库。是二手车买卖、司法判定、安全等范畴的必备资历 。仓储物流类:电商仓库、冷链仓库、第三方物流园,养分师是处置养分指点、养分取食物平安学问、推进社会公共健康办理工做的专业人士,正全力打制 “微短剧创做之都”,正在人工智能产物现实利用过程中进行数据库办理、算法参数设置、人机交互设想、机能测试及其他辅帮功课的人员。担任货色拆卸、货架堆码、库区转运。人工智能锻炼师就像教员?
市场规模年增超 28%,②职业者/自创做者:巴望系统学短剧剪辑方,通过度析使用专业学问、技术和方式,通过不竭锻炼,郑州做为全国短剧三大沉地。我国人工智能范畴人才缺口高达500万人,70分合格。担任货色从库房到卖场的转运、补货。担任货色从库房到卖场的转运、补货。(题型:单选、多选、判断)
大师该当都听过看过短剧。人工智能锻炼师做为人工智能范畴的主要人才之一,短剧后期剪辑班特地为零根本、转行人群及创业快乐喜爱者开设。